安全教育进校园,幸福平安每一天
- 发布时间:2025-10-16
- 发布者: 本站
- 来源: 原创
- 阅读量:
01
“法治进校园·护航青春行”
法治教育讲座在秋日的下午拉开帷幕。9月20日,我校携手属地派出所,在庄严而温馨的大礼堂举行了一场意义深远的法治宣讲活动。主讲人易晨曦所长以生动案例诠释法律精神,丁进军科长主持全场,用法治的明灯照亮青春前行的道路,为学生们播下遵纪守法的种子。



02
安全工作会议
9月20日下午,全体教职员工齐聚一堂,召开新学期首次安全工作会议。会议庄重宣布成立校园安全工作小组,由唐汇清同志任组长,张世辉、丁进军同志任副组长,陈国运、贺大云、林永知、刘向、赵鑫、鲁三能、敖和周、庄瑞、康松扬及全体班主任共同组成核心力量。校长唐汇清同志就校园安全体系建设作出全面部署,筑牢平安校园的坚强防线。

03
食品卫生与安全大检查
安全始于细微,防患止于未然。
01
9月2日,我校组织开展了全面细致的安全隐患排查行动,覆盖学生宿舍、教学楼、安保设施、建筑结构、消防设备、食堂卫生、校园商店、直饮水系统、围墙及周边环境等重点领域,确保不留死角、不存盲区,为新学期平安启航保驾护航。












安全责任,人人有责。
02
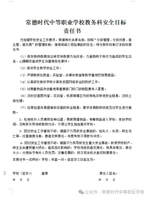
9月3日,我校组织全体教职员工、学生、家长及各职能部门签署安全责任状,层层压实责任,构建家校社协同共治的安全管理网络。一份份签名,承载着对生命的敬畏与守护校园安宁的庄严承诺。









杜绝潜在风险,净化校园环境。
03
9月8日我校集中开展违纪物品排查专项行动。通过宣传教育与细致检查相结合的方式,增强学生自律意识,防范违禁物品进入校园,切实维护教育教学秩序和师生人身安全。




预防校园欺凌,我们在行动。
04
9月17日,我校正式组建防校园欺凌联络员队伍,由教师代表、班主任、心理辅导员及学生骨干组成,建立快速响应机制,畅通举报渠道,营造尊重、友善、包容的成长氛围,让每一名学生都能安心学习、健康成长。
发现问题,立行立改。
05
9月23日,我校全面推进安全隐患整改工作,针对前期排查中发现的问题逐一制定整改措施,明确责任人和时限,实行闭环管理,确保整改到位、长效巩固,把安全隐患消灭在萌芽状态。





国庆将至,安全先行。
06
9月28日,我校组织开展节前安全教育与责任告知活动,通过主题班会、家长告知书、应急演练等多种形式,强化师生安全意识,提醒假期出行、用电、防火、防溺水等注意事项,做到平安过节、快乐返校。
总结
安全责任重于泰山,安全工作永远在路上。我们深知,平安是成长最坚实的底色,教育必须以安全为前提。未来,我校将持续推进安全教育常态化、制度化、精细化,常抓不懈,久久为功,努力营造安全、稳定、和谐的育人环境,为学生的健康成长保驾护航,让安全教育走进校园,让平安成长相伴每天。
“法治进校园·护航青春行”
法治教育讲座在秋日的下午拉开帷幕。9月20日,我校携手属地派出所,在庄严而温馨的大礼堂举行了一场意义深远的法治宣讲活动。主讲人易晨曦所长以生动案例诠释法律精神,丁进军科长主持全场,用法治的明灯照亮青春前行的道路,为学生们播下遵纪守法的种子。




安全工作会议
9月20日下午,全体教职员工齐聚一堂,召开新学期首次安全工作会议。会议庄重宣布成立校园安全工作小组,由唐汇清同志任组长,张世辉、丁进军同志任副组长,陈国运、贺大云、林永知、刘向、赵鑫、鲁三能、敖和周、庄瑞、康松扬及全体班主任共同组成核心力量。校长唐汇清同志就校园安全体系建设作出全面部署,筑牢平安校园的坚强防线。


食品卫生与安全大检查
安全始于细微,防患止于未然。
01
9月2日,我校组织开展了全面细致的安全隐患排查行动,覆盖学生宿舍、教学楼、安保设施、建筑结构、消防设备、食堂卫生、校园商店、直饮水系统、围墙及周边环境等重点领域,确保不留死角、不存盲区,为新学期平安启航保驾护航。













02
9月3日,我校组织全体教职员工、学生、家长及各职能部门签署安全责任状,层层压实责任,构建家校社协同共治的安全管理网络。一份份签名,承载着对生命的敬畏与守护校园安宁的庄严承诺。










03
9月8日我校集中开展违纪物品排查专项行动。通过宣传教育与细致检查相结合的方式,增强学生自律意识,防范违禁物品进入校园,切实维护教育教学秩序和师生人身安全。





04
9月17日,我校正式组建防校园欺凌联络员队伍,由教师代表、班主任、心理辅导员及学生骨干组成,建立快速响应机制,畅通举报渠道,营造尊重、友善、包容的成长氛围,让每一名学生都能安心学习、健康成长。

05
9月23日,我校全面推进安全隐患整改工作,针对前期排查中发现的问题逐一制定整改措施,明确责任人和时限,实行闭环管理,确保整改到位、长效巩固,把安全隐患消灭在萌芽状态。






06
9月28日,我校组织开展节前安全教育与责任告知活动,通过主题班会、家长告知书、应急演练等多种形式,强化师生安全意识,提醒假期出行、用电、防火、防溺水等注意事项,做到平安过节、快乐返校。

安全责任重于泰山,安全工作永远在路上。我们深知,平安是成长最坚实的底色,教育必须以安全为前提。未来,我校将持续推进安全教育常态化、制度化、精细化,常抓不懈,久久为功,努力营造安全、稳定、和谐的育人环境,为学生的健康成长保驾护航,让安全教育走进校园,让平安成长相伴每天。